АВТ
Язык:

Дистанционный практикум по программированию

Задачи On-line статус ЧаВо Турниры
Для авторов:
 
Здравствуйте, Гость! Войдите с паролем или зарегистрируйтесь.

1641. Семинар 3. Задание 1. Открытое наследование. Вариант 17.

Ограничение времени: 1 секунды
Ограничение памяти:65536КБ
Баллы:10
Статистика Послать на проверку Задачу добавил Administrator

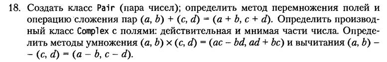
Семинар 3. Задание 1. Открытое наследование. Вариант 17.

Формат входных данных.

Ввод:  Создать два объекта базового класса, введя их характеристики, затем создать два объекта производного класса, введя их характеристики. Затем выполнять действия, предписанные командами ввода:

1- изменить поле p1 первого объекта базового класса;

2- изменить поле p2 первого объекта базового класса;

3- изменить поле p1 второго объекта базового класса;

4- изменить поле p2 второго объекта базового класса;

5- изменить поле p1 первого объекта производного класса;

6- изменить поле p2 первого объекта производного класса;

7- изменить поле p1 второго объекта производного класса;

8- изменить поле p2 второго объекта производного класса;

0 - выход.

Вывод: После создания объекта, либо изменения его параметров, выводить сведения об объекте (x1, x2, x1+x2) либо (x1, x2, x1+x2, x1-x2, x1*x2).

 

Пример входных данных:

10 24 3 4

1 203 2 724

1 3

2 4

3 94

4 120

5 203

7 724

6 203

8 724

0

Пример выходных данных:

(10,24)  (3,4)  (13,28)
(1+i*203)  (2+i*724)  (3+i*927)(-1+i*-521) (-146970+i*1130)
(3,24)  (3,4)  (6,28)
(3,4)  (3,4)  (6,8)
(3,4)  (94,4)  (97,8)
(3,4)  (94,120)  (97,124)
(203+i*203)  (2+i*724)  (205+i*927)(201+i*-521) (-146566+i*147378)
(203+i*203)  (724+i*724)  (927+i*927)(-521+i*-521) (0+i*293944)
(203+i*203)  (724+i*724)  (927+i*927)(-521+i*-521) (0+i*293944)
(203+i*203)  (724+i*724)  (927+i*927)(-521+i*-521) (0+i*293944)


Статистика Послать на проверку Автор/источник:
Учебные курсы / Языки программирования / Семинар 12. Наследование. Задача 1 /
1640. 16 - Семинар 3. Задание 1. Открытое наследование. Вариант 16. 1641. 1642. 18 - Семинар 3. Задание 1. Открытое наследование. Вариант 18. 1639. 19 - Семинар 3. Задание 1. Открытое наследование. Вариант 19. 1643. 20 - Семинар 3. Задание 1. Открытое наследование. Вариант 20.
 
время генерации 0.64 сек.
© Copyright ВоГТУ, АВТ, Носов Д.А.